
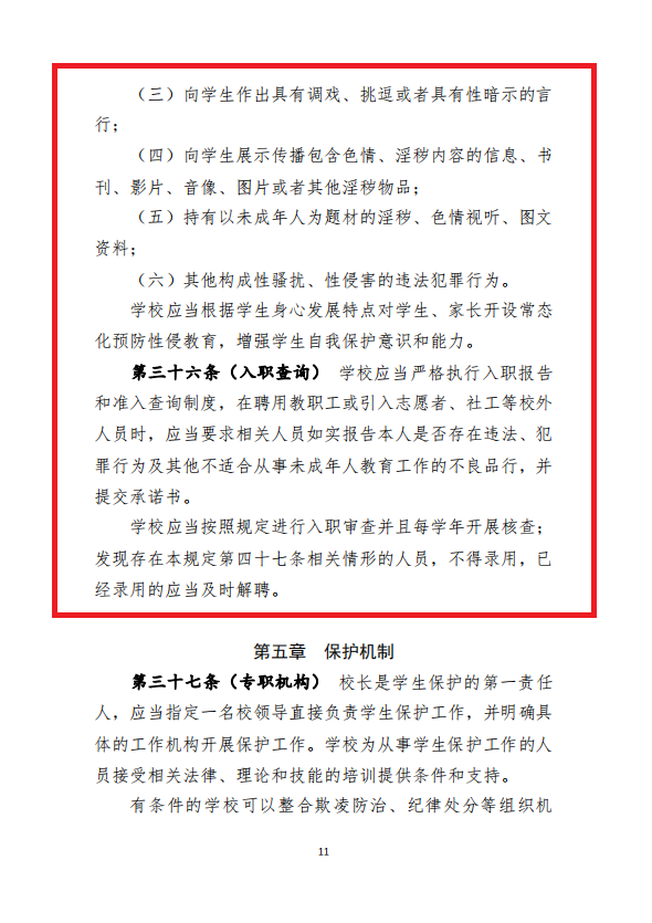
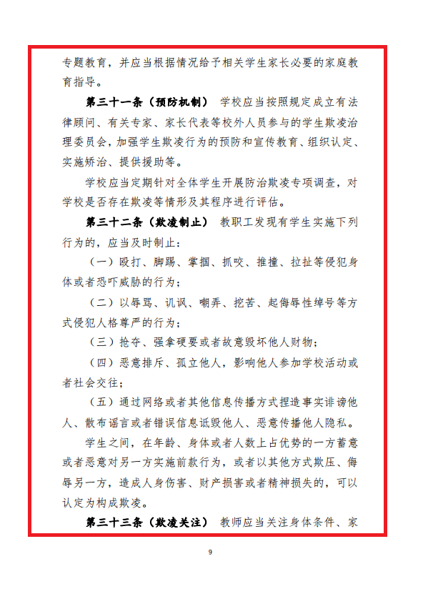
《未成年人学校保护规定》公开征求意见 引:为落实新修订的《中华人民共和国未成年人保护法》,健全未成年人学校保护制度,教育部4月6日发布《未成年人学校保护规定(征求意见版)》(以下简称《保护规定》),面向全社会公开征求意见,迅速引起广泛关注和讨论。 本月6日,教育部发布《未成年人学校保护规定(征求意见版)》面向全社会公开征求意见。此举不仅在学校教育层面引来热议,对于广大同志同志群体而言也是尤为重要的一部《规定》。 觉得意见稿与圈内人无关?如果你这样想就真的大错特错了,往下看:上海彩虹奶爸给你细细聊聊教育部出台的这部《规定(征求意见版)》。 此前,用以规范和保护未成年人合法权益不受侵害的主要为两部法律——《未成年人保护法》和《预防未成年人犯罪法》。 虽然这两部法律及其相关司法解释、部门法规在一定程度上保护了未成年人的合法权益,但是随着社会的发展,一些突出问题已经无法直接适用: 校园暴力、对性少数学生施加校园欺凌、对未成年人实施威胁、对未成年人实施性骚扰等…… 随着这些问题的频繁出现,一部将“特别保护”纳入规定范畴的《未成年人学校保护规定(征求意见版)》横空出世。 01 《规定》与同性恋群体有何关系? 首先,上海彩虹奶爸建议各位浏览教育部官网,查找到《规定》全文,在浏览的时候不难发现一个很独特的地方:“特别保护”。 《未成年人学校保护规定(征求意见版)》将“特别保护”作为第四章独立出来,这一部分仅仅涉及两个方面:校园欺凌和校园性侵。 校园欺凌可以指强者对弱者、男性对女性,但我们不应该忽视另外一种含义:性多数者对性少数者。 在我们可以穷尽的范围内:《刻在你心底的名字》反映了学生之间因为性别取向的歧视而发生的校园暴力(欺凌)、美国一所私立高中内的歧视同性恋者向同性恋学生开枪…… 在暴力和欺凌这一问题上,不存在男性、女性的性别差异,我们必须认可一个事实:存在于校园的同性恋者大多就是“被欺凌”的对象。 试想这样一个场景:一个初中生在逐渐明了自己性取向的同时暴露给了别人,在他受到同学欺凌的时候,应该向谁伸出求救的双手? 在现如今的条件下:《未成年人学校保护规定(征求意见版)》可以有效的制止“欺凌行为”。 02 《规定》与夫夫奶爸有何关系? 这个问题,上海彩虹奶爸纠结了很久,一个很重要的原因在于:同性恋家庭的自我保护意识很强,不会轻易让人知晓这个“少数人的秘密”。 但是,还需要很清楚一点:未成年人,尤其是那些性意识不完全成熟的小、初中生而言,他们或多或少会在学校传递一种信息:我有两个爸爸。 即便我们将监护人的角色全然设定为“单身奶爸”,但没有“母亲”的事实状态却无法让一个孩子承担伪装的人物,意即:同性家庭的孩子身上或多或少会烙上一些不同的印记。 这与上海彩虹奶爸之前的观点并不相违背,“尽可能降到最低”,不代表没有影响。 当同志家庭的孩子遭受到这种校园霸凌的时候应该怎么办?向谁伸出求救的双手? 《未成年人学校保护规定(征求意见版)》的出台在一定程度上也解决了这一问题。 防止校园欺凌,强调教师职责也不应疏漏学生。 ——教育部官方网站文章 因此,上海彩虹奶爸呼吁大家积极关注这部《规定》的出台,因为它或多或少会对你的家庭、孩子产生影响。如果你有相应“提出意见”的能力的话,不妨参照教育部官网留下的反馈方式——站在自己的立场,为将来的孩子争取一份权益。








