
国家公务人员违反计划生育的处理后果
引:不久之前,一位来自C市公务系统的国家公务人员Q向彩虹奶爸留言——因为自己同性恋的特殊身份,他与“爱人”在国外DY了一个男孩儿,作为非婚生子女的宝宝因为《婚姻法》(前)和《计划生育法》的有关内容,使得作为奶爸的Q被撤职处理。
在征得Q先生的同意之后,上海彩虹奶爸把这件事作为案例分享给大家,顺带一起聊一聊:
国家公务员违反计划生育规定或者隐瞒非婚生子女将会受到什么样的处分?
01:“处分”≠“处罚”,二者孰轻孰重?

“处分”与“处罚”的概念截然不同▲
首先,上海彩虹奶爸想要说明的是:我们往往听到的是对超生人员的处罚,但“处罚”是针对“行政相对人”的,也就是一般公民;而对于公职人员的处理是“处分”,也就是行政系统内部。
千万不要觉得处罚的力度高于处分,也千万不要单从字面理解,因为——对于公职人员的处分不仅仅涉及行政处分,还可能涉及党内处理。
因此,从某种程度上说:公职人员一旦涉嫌违纪违法,受到惩罚的力度远远超乎你的想象。
回归到我们的主题——非婚生子女。因为之前上海彩虹奶爸已有文章对非婚生子女的概念进行过阐释,所以在这里不再多费笔墨,如果还存在某些概念上的模糊,上海彩虹奶爸建议您查看往期推文:《夫夫家庭的非婚生子女城市落户?一票否决!》
02:公职人员违反计划生育由谁处分?

中华人民共和国人口与计划生育法 ▲
公职人员违反计划生育的有关规定同样适用《计划生育法》,公职人员隐瞒非婚生子女所产生的法律后果同样适用《婚姻法》。
不过,需要注意的是:之前的《婚姻法》已并入《民法典》独立成编,但是,条文内容、对非婚生子女的相关规定并没有实质性改变。
稍有不同的是:公职人员违反计划生育的有关规定,除了适用非公职人员应当适用的法律法规之外,还涉及一系列行政机关内部的法律法规,而且省市党政机关享有一定制定权。

民法典婚姻家庭编▲
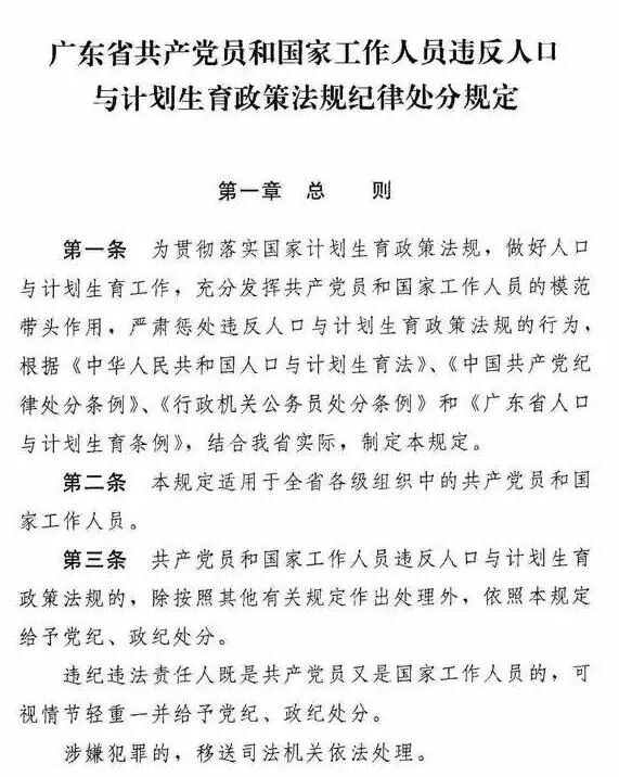
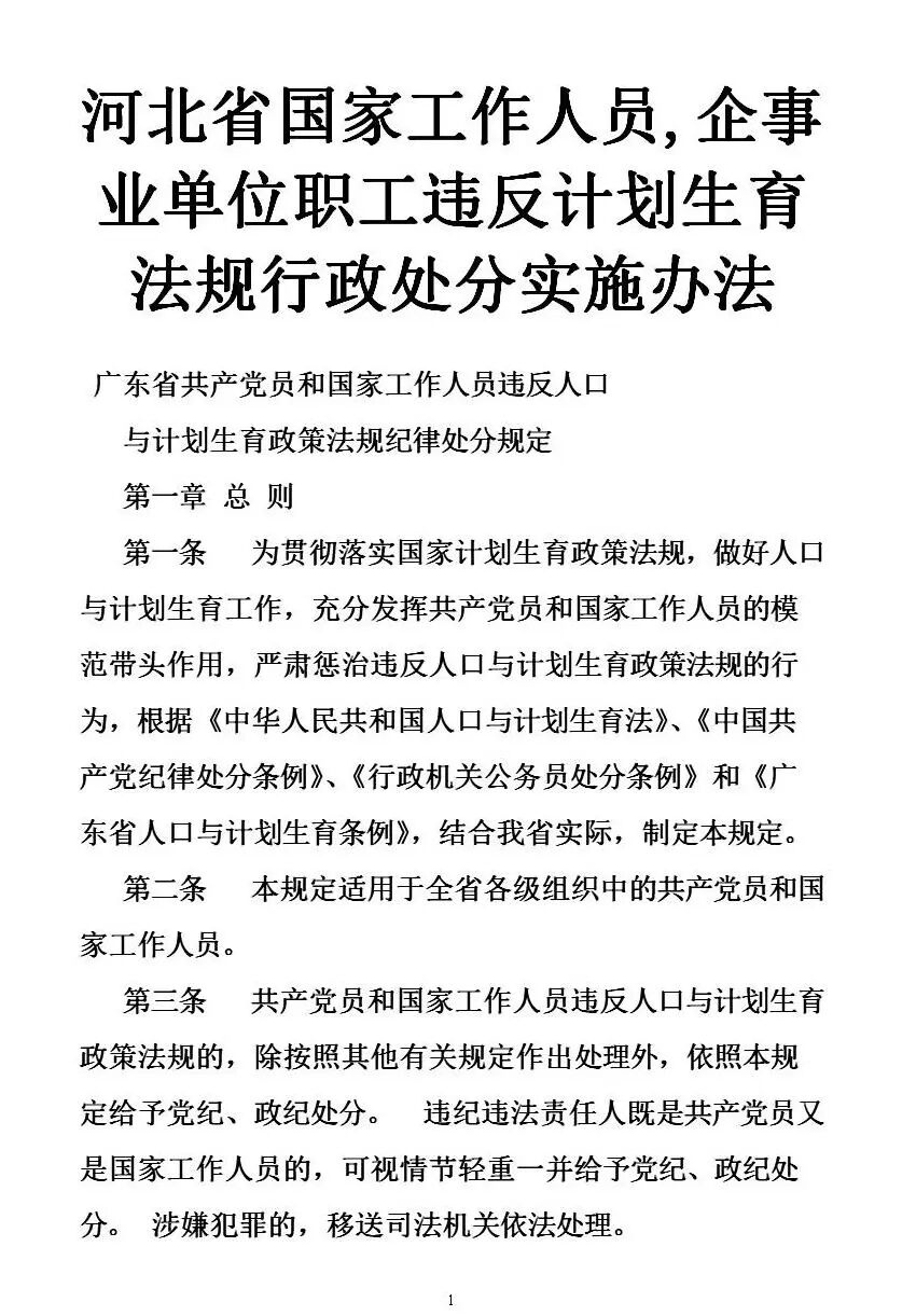
以赤水市之前发布的《关于共产党员、国家工作人员违犯计划生育法规政策行为纪律处分暂行规定》为例,违反计划生育的可能面临开除党籍、开除公职的处分,涉嫌违法的还要移送司法机关。
目前,上海彩虹奶爸可能明确告诉大家的是:有关国家公务人员违反计划生育办法的统一性法律文件,有且仅有一部《行政机关公务员处分条例》。
需要了解自己所在市区对于违反计划生育规定的,应当前往自己所在省、自治区、直辖市相关网站(纪检委)查阅相关处理规定。

广东省有关“国家公务人员违法计划生育”的文件 ▲
不过,目前可以肯定的是:我国现行计划生育体制下,如果存在国家公职人员违反计划生育,必然遭受党纪、法规的处分。
03:公职人员违反计划生育会受到那些惩罚?
单纯违反计划生育原则的,可能由上一级行政机关对其行为作出处分。
如果涉嫌违反计划生育的公职人员还有党内任职,则在接受内部处分的同时还需接受党内处分。

河北省有关“国家公务人员违法计划生育”的文件 ▲
一般情况下:对于单纯违反计划生育原则的行为,其处分结果以开除党籍、开除公职为上限。
对于严重违反计划生育原则,并且涉嫌违法的,还要在接受行政处分、党内处分的基础上移送司法机关。
而在接受上述处分之前,国家公务人员需要接受当地县级计生部门和处理缴纳社会抚养费。
在我国现行行政、司法体制中的“一票否决”制对于国家公职人员违反计划生育同样适用。
第三十三条 违反规定超计划生育的,给予降级或者撤职处分;情节严重的,给予开除处分。
——《行政机关公务员处分条例》
这也就意味着,国家公职人员违反计划生育或者隐瞒非婚生子女即便没有接受严重的党纪、行政处分,但在提拔任用上已经被排斥在外。
因此,上海彩虹奶爸想说的是:公职人员的角色自然不能同普通公民一样,受到的制约也会远远超过普通公民。在现行体制内,对于违反计划生育或者隐瞒非婚生子女的行为不仅仅是其个人的不当行为,也严重损害了公职人员代表国家的形象。
有类似Q先生的情况,请务必三思、慎重!

