

胚胎等级是通过什么来评判的
低等级的就没戏了吗?
简单的来说,胚胎等级划分
是由受精卵分裂的个数、外
观形态,以及碎片率等决定
的,低等级胚胎并不代表没
戏,详见下文。

在手术室外,我们经常可以看到大家拿着自己的报告单,几多欢喜几多愁。胚胎质量的确在很大程度上决定了试管婴儿的成功率,而胚胎质量通过胚胎等级的体现,等级越高提示胚胎质量越好,成功率相对也越高。那么胚胎的级别是怎样划分的呢?胚胎的级别低,能移植成功吗?胚胎级别:“3BC”、“5AA”、“4AB”、“8l”都是什么意思呢?下面就由上海彩虹奶爸,为大家简单科普一下关于胚胎级别的小知识。

No.1
胚胎的划分
关于胚胎的划分,上海彩虹奶爸在本文中将其分为三种,分别是鲜胚、冻胚和囊胚。鲜胚通常指的是精子、卵子结合成受精卵后,在实验室培养到第三天的胚胎。为了提高试管的移植成功率,也可以选择继续让胚胎在实验室培养至第五天、第六天,这个过程就是『养囊』,培养了五、六天的胚胎则叫做囊胚。
冻胚是“冷冻胚胎”的简称,前期与鲜胚是一样的,只不过此时发育了三天、五天或者六天的胚胎/囊胚,不是立即移植进入女性子宫内,而是将胚胎和冷冻液装入冷冻管中,经过降温使胚胎静止下来,然后再在-196度的液氮中保存,需要使用时,便可解冻移植。

No.2
鲜胚等级划分
鲜胚又称为第三天胚胎(简称D3),大约有90%的受精卵可以成功发育为鲜胚。按照受精卵分裂的规律,一般D3胚胎应该是8细胞胚胎,但实际中因为胚胎发育快慢不一,所以认为具有6-10个细胞的胚胎都具有较好的发育潜能,可用于移植。级别的高低依次是Ⅰ级>Ⅱ级>Ⅲ级>Ⅳ级。由于胚胎等级评判国内各医院可能存在差异,因而经供参考,如按美国标准分为四级的话,则评判结果为 一级最好,四级最差。一二级为优质胚胎,一到三级胚胎可用于移植,四级胚胎不可用。

No.3
囊胚等级划分
囊胚又称为第五天胚胎(简称D5),总体来说大约只有45%的胚胎可以养囊成功,发育为囊胚。有研究表明优质胚胎的囊胚形成率为64.2%,同时低质量胚胎的囊胚形成率也有21.2%,而且低质量胚胎和优质胚胎形成的囊胚具有相似的种植率。
到了D5之后,胚胎细胞间开始形成囊腔,腔内充满液体,并开始初步分化,其主要由透明带、滋养层、囊胚腔和内细胞团构成。

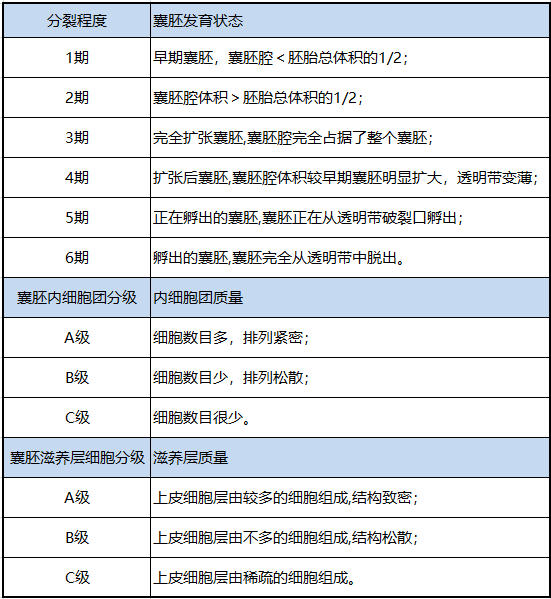
囊胚的评判在世界各地都大体相同,差异不大。主要评判“样本”为,囊胚的分裂、囊胚内细胞团分级以及囊胚滋养层细胞分级,分别分为六级、三级,三级、具体分级情况见下图。

No.4
怎么看胚胎等级
很多奶爸,拿到了等级评估依旧很苦恼,为什么?因为看不懂啊!上海彩虹奶爸給大家举一个例子,例如你拿到的评估结果是4AB,那么就可以找到对应的情况,4代表的是囊胚处于第4期、内细胞团质量A级、滋养细胞层细胞B级。

一般来说,如果是按照找个标准去评判的,要求分期4~6、内细胞团评级≥B级、滋养细胞层评级≥C级,即评分一般为4BC及以上的囊胚才可以移植,或者冷冻。
No.5
低等级胚胎是不是就没戏
低等级胚胎不等于没戏,得看情况,如果是D3胚胎的评分的话,各医院的标准可能不太一样,有所差异,且D3的评判还处在“以貌取人”的阶段,存在一定的局限性,评分较低的胚胎,其发育潜能未必不如评分高的胚胎。形态固然重要,但发育潜能才是关键。
D5胚胎评分的话,如果是严格按照标准去评估的,一般建议移植4BC以上等级的囊胚,成功率更高。在胚胎移植师看来,只要是在底线(三级)及以上的胚胎,有良好的发育潜能,都还是有希望的,胚胎和胎儿的生长之路还长,同样可以孕育希望和未来。这就像一场马拉松比赛,起跑稍微慢一点,并不意味着全程的失败。
最后,上海彩虹奶爸只是給大家科普一下胚胎等级评分的这些事儿,具体的评分、是否移植,需结合自身情况,医生评估等,作出决定。上海彩虹奶爸祝各位奶爸好孕连连啊!


