

我的精子检测出畸形率高,女
方没有问题,该选哪代试管?
这种情况通常建议选择二代试
管,因为二代试管主要针对的
就是男方那边的因素。如果想
要提高成功率、优生优育,也
可以选择第三代试管!

不知道大家有没有和曾经的小编一样,认为试管婴儿就是在一个“试管”里面培养、长大的,像养“小鱼”一样,然而事实并非如此,随着网络的传播,报道,试管婴儿逐渐成为一个“新潮儿”,被大家所熟知。试管婴儿其实只是一个俗名,它的医学术语全程是“体外受精-胚胎移植技术”。1978年7月25号世界上第一个试管婴儿“路易丝·布朗”在英国诞生,标志着人类在胚胎学上的进步。转眼间43年过去了,试管婴儿这一技术也在不断的进步、提高,已经有了一、二、三代,甚至是第四代,那么它们之间有什么区别呢?哪一代更好,成功率更高?今天上海彩虹奶爸就带大家一起get一下这里面的小知识。

No.1
第一代试管婴儿
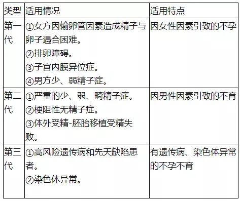
第一代试管婴儿的医学术语叫“体外受精和胚胎移植”,英文名是IVF-ET。一代试管是目前国内大部分生殖中心都有资质可以做的一个辅助生育技术,也是目前周期数最多、使用次数最多的技术。大体流程就是将取出后的精子、卵子一起放在“实验室”里,然他们“自由恋爱”,不进行人工干预,结合成受精卵,主要解决的是女性排卵方面的问题,不太适用于男性因素所导致的不育,优势是与卵子结合的精子一定是优质的,毕竟要千军万马过“独木桥”,闯进卵子的“身体”。

No.2
第二代试管婴儿
第二代试管婴儿的医学术语为“胞浆内单精子显微注射”,英文名是ICSI。二代试管主要解决的是男性方面所导致的不孕,例如无精症、弱精、少精、精子畸形等,与一代试管相比,只需要取几颗精子,虽然说没有了一代千军万马过独木桥的筛选,但是毋庸置疑的是,二代的精子也不是随随便便就“使用”的,也是通过了筛选的,然后将筛选后的一颗精子,注射进卵细胞的胞浆内,通过人为的辅助干预,使卵子受精,解决了广大男同胞的“难言之隐”!

No.3
第三代试管婴儿
正第三代试管婴儿的医学术语为“胚胎植入前遗传学诊断”,英文名PGD,第三代试管婴儿在受精,胚胎移植前的技术和一代、二代试管是一样的,区别就在于三代试管会在胚胎移植前做遗传学诊断,看看是否有染色体异常等疾病,将有问题的胚胎淘汰掉,把没有染色体疾病的胚胎植入子宫内,达到“优生优育”的目的。

胚胎移植前的遗传学诊断,除了能筛查染色体疾病之外,还可以分析出胚胎的性别,但是根据相关法律法规规定,医生正常来说是不会,也不允许告知的,除非有性染色体出现了问题。

No.4
第四代试管婴儿
第四代试管婴儿的医学术语为“胚胞转移技术”,英文名为GTV,俗称“第四代试管婴儿细胞质置换技术”。相信很多小伙伴是不是都很吃惊,第一次听到过还有第四代试管婴儿,是不是真的存在呢?首先这个肯定是存在的,只不过在第四代试管婴儿技术还有很大的争议,也并没有在临床上推广、使用。

第四代试管技术是通过老化卵子和年轻卵子之间的卵核置换,以老化卵子的基因加上年轻卵子的细胞质来合成新的卵子,但是基因还是原卵子的,并不会改变,简单来说就是进行了一个“换壳”。主要针对的是女方高龄、卵细胞老化的问题,从而提高高龄女性试管的成功率。
No.5
哪代试管技术更好
试管婴儿不存在,哪一代更好的问题,也并不是一代比一代“优越”,目前已在临床上使用的一、二、三代试管都有针对不同的人群,没必要满目的选择更高一代的,例如是因为女方因素导致的不孕不育,这个时候选择二代试管就没有太大的意义了,一般来说选择一代就可以了!

No.6
哪代试管成功率更高
根据目前的各生殖中心的临床数据,一代试管和二代试管的成功率,不相上下,基本上都差不多,三代试管的成功率明显高于一代和二代试管。主要因为是有一半的试管婴儿没有成功的临床数据中有50%到57%的原因是由于染色体异常所导致的,而第三代试管婴儿可以有效的对染色体异常的胚胎进行筛选,移植优质的胚胎进入子宫内,从而提高了试管婴儿的成功率。


